测试降压转换器稳定性的简单方法
AN075
本应用笔记提供了一个详尽的指南,讨论如何评估转换器的稳定性。对设计者来说,考虑对转换器应用快速负载阶跃,并监控输出电压响应以识别潜在问题非常重要。实际上,具有不同补偿网络的不同降压转换器,可能有不同的方式来解决负载阶跃响应中的振铃问题。在本文的最后,将介绍一个简单且实用的,由锂离子电池驱动的自制工具,用于量测快速负载。
1 时间域分析
检查转换器稳定性的常见方法是通过频率域分析,通过测量开环频率响应,并观察交叉点的控制回路交叉频率,和相位裕量。这是一种复杂的测量,需要专门的昂贵设备。快速检查转换器稳定性的简单方法,是通过将一个快速变化的阶跃负载施加到转换器,并观察负载阶跃期间的输出电压响应进行时间域分析:这个方法将突显出可能的回路稳定性、输入供应稳定性、斜率补偿问题、负载调节和布局问题。
|

图1
|
图1中的阶跃负载响应显示了几种转换器回路稳定性情况,从非常稳定(相位裕量75°)到非常不稳定(相位裕量36°)。可以看到,阶跃负载响应中的任何振铃都表示相位裕量过低,这增加了向振荡的倾向。
重要的是,负载阶跃的速度(上升时间)应该比转换器的控制回路速度快得多,以便看到这些不稳定性效应。上升/下降时间为200至500nsec的阶跃负载将足以测试大多数降压转换器的稳定性。
|
|

图2
|
图2展示了一种简单的工具,用于对转换器产生快速负载阶跃:由脉冲发生器驱动的MOSFET在转换器输出处打开和关闭一个负载电阻。固定电阻提供静态负载。通过电流探头测量负载电流,并直接在转换器输出电容器上测量转换器输出电压。使用此设置,可以轻松达到500nsec的负载阶跃上升和下降时间。
|
|

图3
|
图3显示了一个带有过多振铃的快速负载阶跃响应的例子。通过测量阶跃负载振铃频率,可以估计转换器的交叉频率。这对于找出不稳定性的原因可能有帮助。
|
2 如何改善振铃
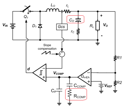
具有Gm类型误差放大器的电流模式降压转换器具有连接到地的补偿网络。
|

图4
|
转换器回路带宽大约为:
, 其中fC 通常为1/10 – 1/20的切换频率。
如果测量的交叉频率远高于公式计算的值,则必须找出偏差的原因。
在许多情况下,由于DC偏置较高或ACRMS涟波电压较低导致电容量下降,MLCC输出电容器的值可能低于额定值。如果是这种情况,可以增加输出电容(添加更多电容器)或减小RCOMP,这两种方法都会降低转换器的带宽。请参见图4。
|
|

图5
|
具有OPAMP类型误差放大器的电流模式降压转换器有连接补偿网络,如图5所示。
回路带宽由以下公式给出:
具有内部补偿的降压转换器IC经常使用此配置。
重要的是,要了解到反馈电阻R1的值在转换器稳定性中会造成影响。R1的值过低将导致交叉频率过高,并造成相位裕量低和阶跃负载响应中的振铃。
|

图6
Richtek新一代18V ACOT®产品,例如RT6252A/RT6252B、RT6253A/RT6253B、RT6262A/RT6262B、RT6263A/RT6263B、RT6264A/RT6264B,调整稳定度方式与RT7277相同。
2.1 立锜ACOT®转换器稳定度
立锜ACOT®转换器没有误差放大器,因为它们以基于涟波的滞后控制模式运行。由于滞后控制回路的阻尼不足,ACOT®转换器可能会在负载阶跃中显示振铃。这种情况经常出现在输出电压较高或占空比较高的应用中。较大的输出电容也会增加输出振铃的机会。要增加控制回路的阻尼,请添加Cff,如图6所示。
Cff的最佳值可以从振铃频率推导出来:
.
下面的测量结果显示了一个5V应用与不同Cff值的例子。
|
5V application: Cout = 44µF
|
|
Cff = 0pF
|
Cff = 33pF
|
Cff = 82pF
|
|

|

|

|
阶跃负载响应中振铃的其他原因:输入供应振铃。

转换器输出处的负载阶跃也将导致转换器输入处的负载阶跃。如果输入供应存在稳定性问题,或者输入供应线中存在电感,则输入供应的不稳定或共振也可能在输出轨道上可见。输入供应的共振问题可以通过在转换器MLCC输入电容器中,平行添加一个电解电容器来解决。它将充当RC抑制电路并进行平抑。
3 简单的自制便携式负载瞬变工具范例
图7中的原理图显示了一种实用的灵活快速瞬变工具的解决方案。

图7
IC1是一种电压控制的PWM生成器IC。MOD脚上的电压设定了PWM的占空比,DIV脚上的电压设定了频率范围,并且连接到SET脚的电阻值设定了精确的频率。OUT脚具有足够的驱动能力,可以驱动上升时间和下降时间快的小型MOSFET。占空比通常设定在较低的水平,大约为5%。这使得在限制脉冲负载电阻和MOSFET中的总功率的同时,可以吸引较大的脉冲电流。大约150µsec的脉冲宽度就足以在大多数DC/DC转换器中看到完整的电压下降和恢复,因此PWM频率可以设定在大约330Hz。
最方便的是通过锂离子电池为电路供电;这使得电路完全隔离,避免了接地设备之间的地面反弹。这种电路的设计中,电池电压变化不会影响频率或占空比设定,并且由于电流消耗仅为0.4mA,因此电池的寿命非常长。

如需获得更多信息,请阅读完整的应用说明:降压转换器稳定性测试
若要获得更多产品的产品信息,请订阅我们的电子报。